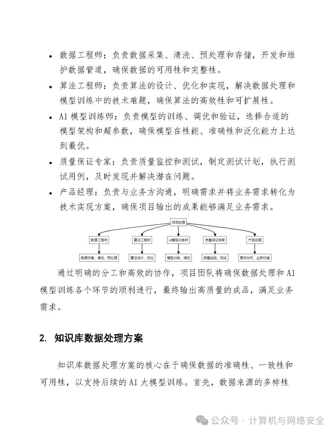
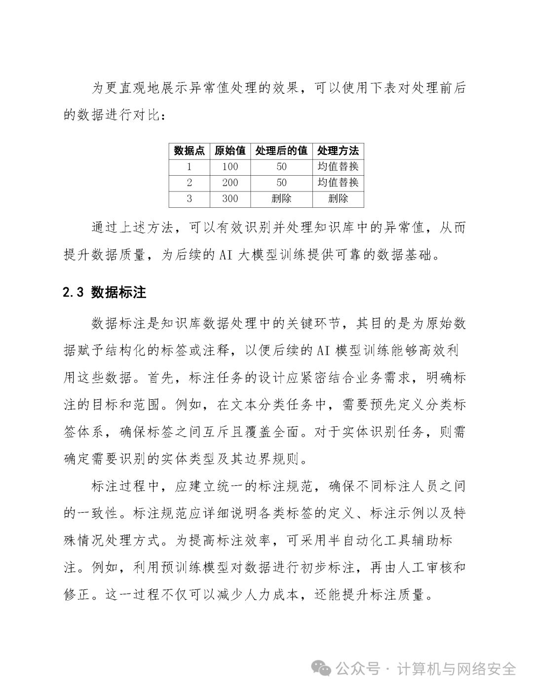
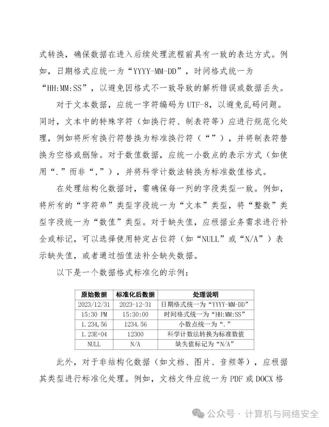
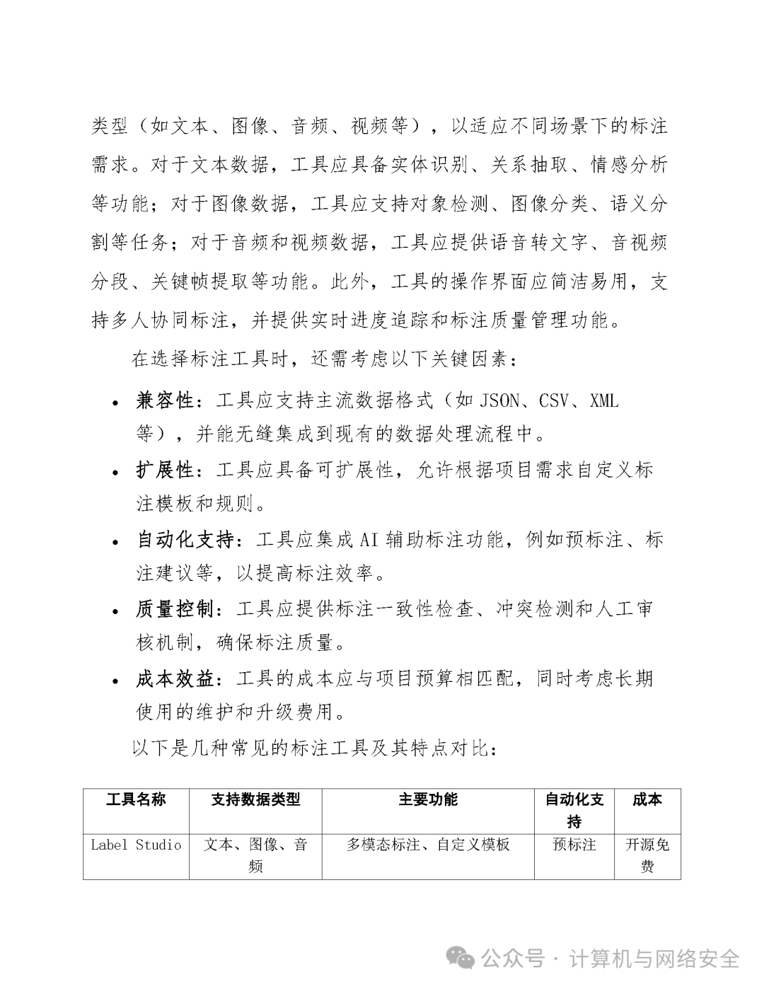
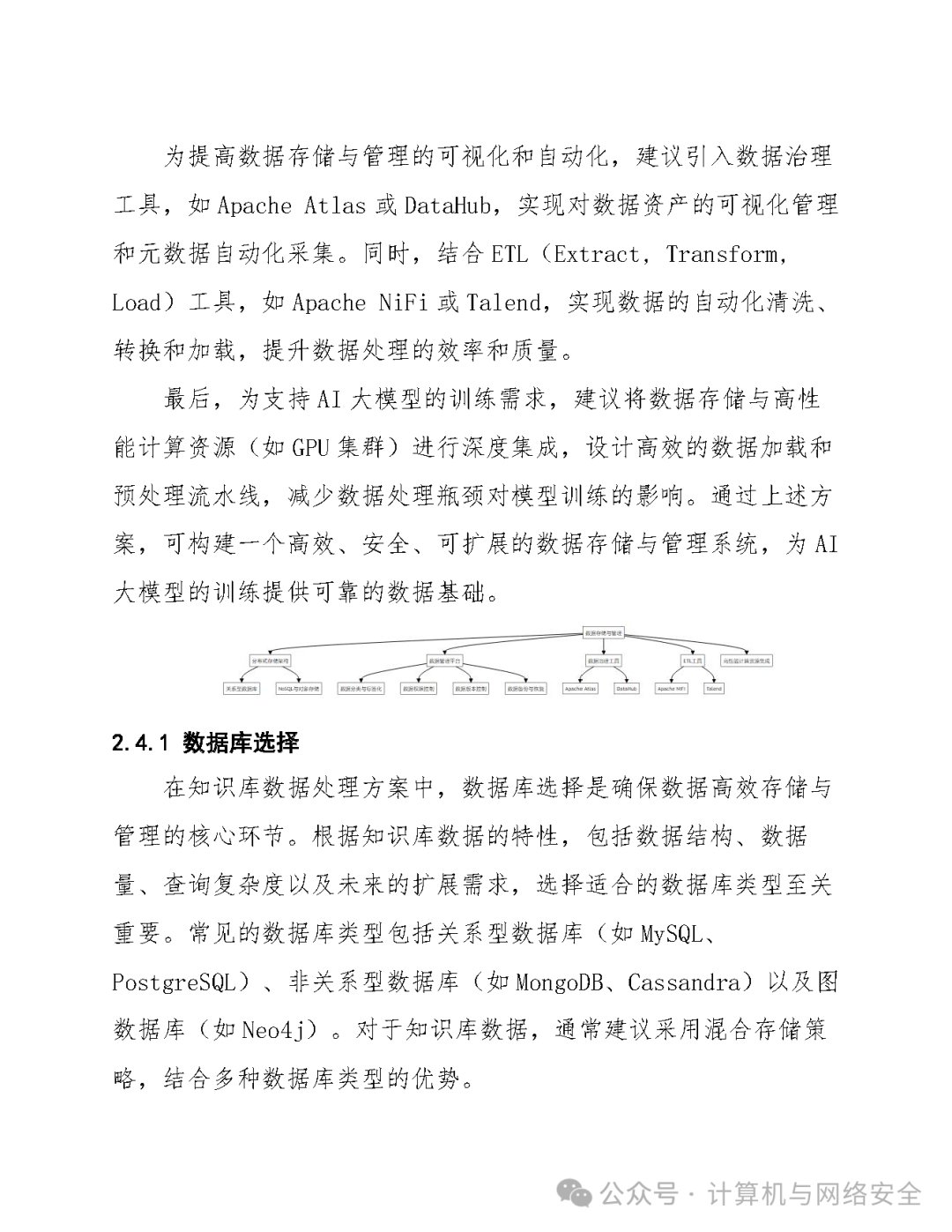
AI知识库数据处理及AI大模型训练设计方案 | 研究报告当前,数字化转型进程不断加速,人工智能技术不断深入渗透各个产业,企业对AI应用效果越来越抱有期待。数据根基扎实性和模型训练科学性成为AI应用两大核心要素,然而,很多企业面临AI实践的困难在于知识库数据分散于多系统、格式杂乱且质量参差等问题,这种挑战导致模型训练难度大,缺乏科学性以及与业务场景适配难度大,制约 AI 技术向业务价值的转化。 本方案聚焦数据和模型训练等核心痛点,以“从数据治理到模型落地”的全流程视角,构建兼具技术严谨性与业务实用性的解决方案,帮助企业突破 AI 落地的“数据-模型”瓶颈,真正将 AI 技术转化为驱动业务创新、提升核心竞争力的核心能力。 ![]() ![]() ![]() ![]() ![]() ![]() ![]() ![]() ![]() ![]() ![]() ![]() ![]() ![]() ![]() ![]() ![]() ![]() ![]() ![]() ![]() ![]() ![]() ![]() ![]() ![]() ![]() ![]() ![]() ![]() ![]() ![]() ![]() ![]() ![]() ![]() ![]() ![]() ![]() ![]() ![]() 图文来源于网络如有侵权联系删除! |