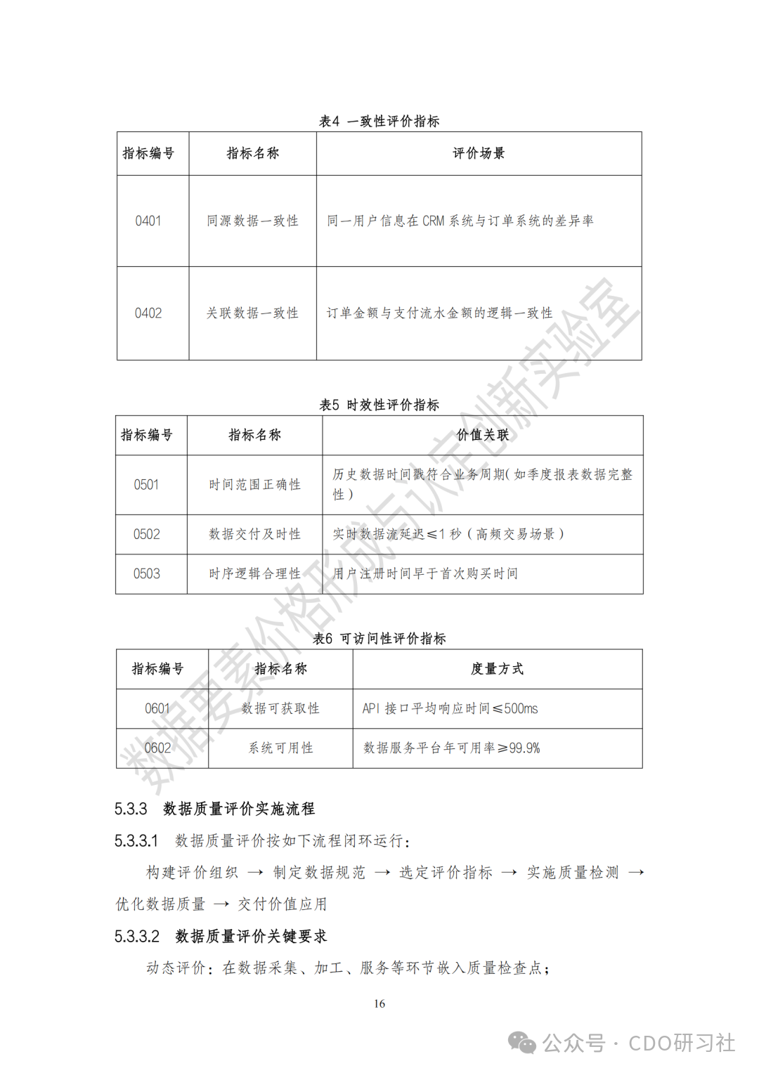
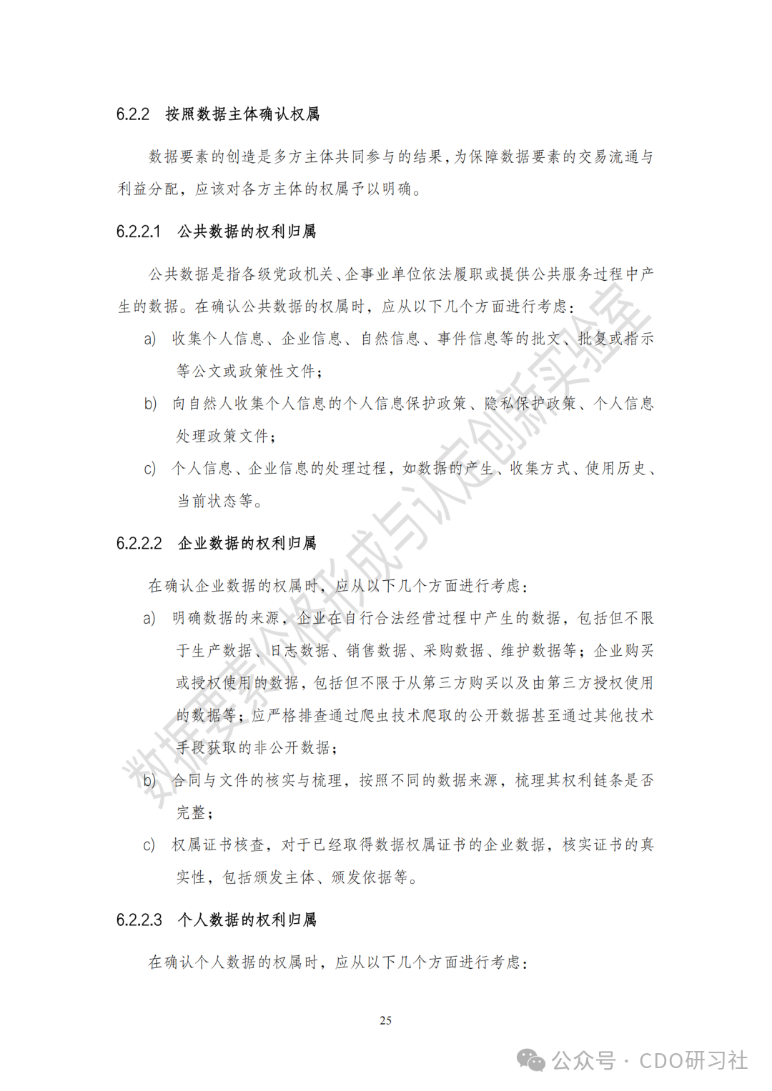
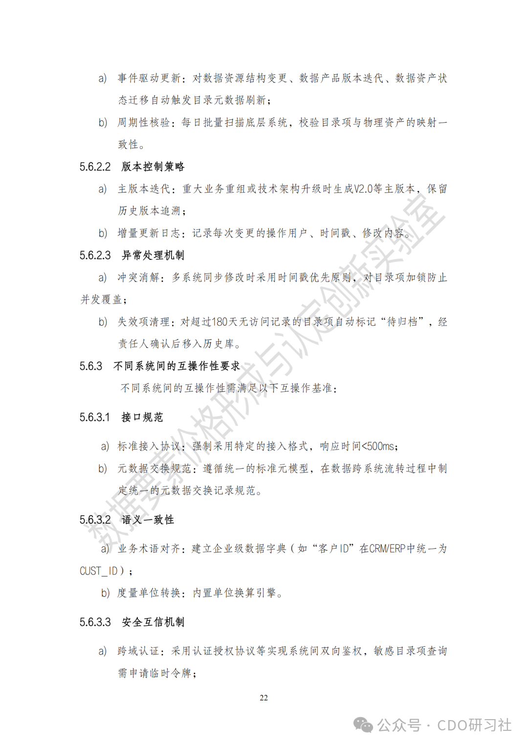
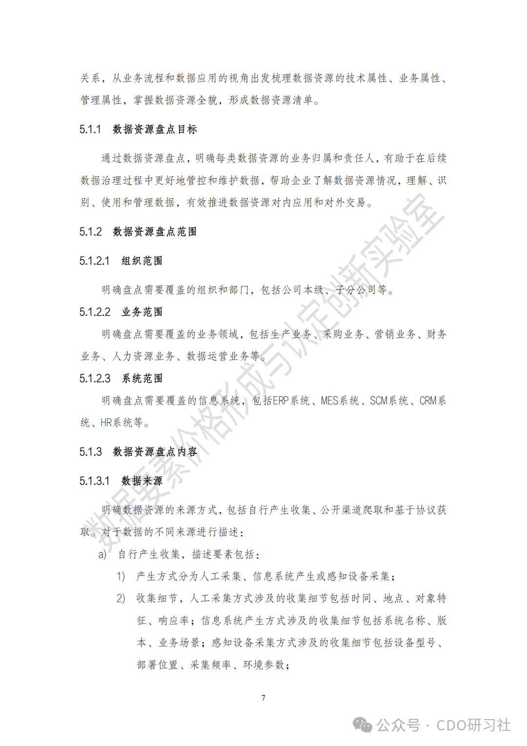
数据要素价值形成规范 | 研究报告《数据要素价值形成规范》的编制工作在国家发展和改革委员会价格成本和认证中心的指导下,由数据要素价格形成与认定创新实验室组织了北京大成律师事务所、中国检验认证集团、中国交通建设集团、中国二十二冶集团、北京国际大数据交易所、深圳数据交易所、贵阳大数据交易等单位共66位专家共同完成。 研究成果共4.3万字,包括静态的数据要素价值确认和动态的数据要素价值实现。其中,静态的数据要素价值确认的流程节点,包括数据盘点与治理、数据合规与确权、数据产品定价、数据资产价值评估等环节,动态的数据要素价值实现的流程节点包括数据资产入表、数据交易与流通、数据资本化、数据要素授权运营等环节。 《数据要素价值形成规范》通过建立统一的价值评估框架,明确数据质量、成本构成及场景化要求等多维指标,为数据的确权、估值、登记和跨域流通提供了操作指引,有助于提升数据要素流通的可信度和效率,为下步数据相关标准的制定和数字经济的健康发展积累经验。 ![]() ![]() ![]() ![]() ![]() ![]() ![]() ![]() ![]() ![]() ![]() ![]() ![]() ![]() ![]() ![]() ![]() ![]() ![]() ![]() ![]() ![]() ![]() ![]() ![]() ![]() ![]() 图文来源于CDO研习社! ![]() |